
高亮度 LED 在照明应用中的使用越来越广泛。我们在这里将介绍一种简单的“气氛照明灯”,其仅使用了少量的组件。所有这三 种 LED 均由使用开关调节器的恒定电流来供电,同时亮度控制由能够产生三种 PWM 信号的 MSP430 微控制器来完成。可以用磨 砂玻璃外壳将印刷电路板安装到台灯中,或者也可以和 LED 聚光灯一起使用来进行间接照明。
无论其功耗有多大,现在的 LED 通常都使用一个恒定电流源来驱动。这是因为以流明 (lm) 为单位的光输出量和电流量成正比例 关系。
因此,所有的 LED 厂商都规定了诸如光输出(有时称为光学效率)、可视角度和波长等参数,作为正向电流 IF 的函数,而非像人 们所期望的那样作为正向电压 VF 的函数。所以,我们在电路中使用了适当的恒定电流调节器。
用于高亮度 LED 的恒定电流市场上大多数开关调节器都被配置为恒定电压源,而非恒定电流源。将恒定电压调节器转换为恒定电流运行必须要对电路进行 简单、稍微的改动。我们使用了一个压降被调节了的电流感应电阻器,而非通常用于设定输出电压的分压器。图 1 显示了该电路的 简化图。

图 1 一个开关调节器既可以被配置为一个电压源也可被配置为一个电流源
LED 亮度调节LED 亮度调节的方法主要有两种。第一种也是最为简单的一种方法便是利用模拟控制直接控制流经 LED 的电流:通过降低流经 LED 的电流带来降低其亮度。然而不幸的是,这种方法存在两个严重的缺点。首先,LED 的亮度并非严格地和电流成正比例关系, 其次,当电流的变化超过 LED 额定值时发光的波长(以及由此带来的颜色变化)可能会随着电流变化而发生变化。这两种现象通常 是我们不希望看到的。
稍微复杂一点的控制方法是使用能够提供 LED 额定工作电流的恒定电流源。这样,附加电路就可以利用给定脉冲间隔比 (mark -space raTIo) 快速地将 LED 开启和关闭,从而平均发出更少的光,感觉就像是光的强度降低了。通过脉冲间隔比,我们可以较轻松地 对 LED 的感知亮度进行调节。这种方法被称为脉宽调制(或 PWM)。
利用 PWM 进行调光作为一个示例,我们将会看到一些使用 TPS62260 实施 PWM 控制的方法。TPS62260 是一款同步降压转换器,其具有集成的开关 元件,典型的时钟频率为 2.25MHz。在图 2 的电路中,我们以黑色显示了将 PWM 信号直接连接至 EN(使能)引脚的可能性。整个开 关调节器电路和 PWM 信号一起开启和关闭。在我们实验中的试验表明,在这种配置中,我们可以使用一个高达 100Hz 的 PWM 频 率。这种排列的优点是其简易性:不需要额外的组件。另外,它还是最为高效能的实施方法,因为该开关调节器在关闭时仅产生非 常少的静态电流。其缺点是,LED 对使能引脚上高电平的反应被延迟。这是因为开关调节器具有一种“软启动”功能:当器件被开启时 ,输出电流逐渐上升,直到其达到额定的 LED 电流。在一些应用中,这种上升斜坡可能会存在一些问题,因为 LED 发光的波长随电 流从其最小值到正常工作电平的逐渐增强而变化。例如,在一个 DLP 投影仪或 LCD 电视面板的 LED 背光灯中,这种变化可能是我 们无法接受的。但是,就这个示范项目而言,肉眼无法看到这种影响。
在第二个变量中(图 2 中红色所示部分),PWM 信号通过一个小信号二极管被耦合至 TPS62260 的误差放大器输入端。在本电路 中,一个施加于控制输入端的超过 600mV 的正电压会使误差放大器输入驱动过度,并由此关闭 LED。由于这个电路没有使用使能 输入,因此它不具有与调节器软启动功能相关的启动延迟,且 LED 被极为快速地开启和关闭。
因此,上述电流斜坡所带来的输出波长变化在本结构中小到可以被忽略不计。另外,我们在实验室里发现,PWM 频率可以上升 到 5kHz。
图 2 中蓝色部分显示了第三种可能性。这里的 PWM 信号被用于控制线连至 LED 的 MOSFET。MOSFET 使 LED 短路,并允许其 被更加快速地开启和关闭。该调节器运行在恒定电流模式中,而且电流将会流经 LED 或者 MOSFET。这种方法的一些缺点包括 MOSFET 带来的额外成本以及低效能:在 2Ω 电流感应电阻器中会有高达 180mW 的功率被不断耗散掉。其优点是较高的开关频率: 在一些实验中,我们看到 TPS62260 可以成功运行在 50kHz PWM 频率的状态下。

图 2 实施调光功能的三种方法

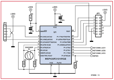
图 3 使用 JTAG 连接 (JP1)、eZ430 连接器 (JP2) 和旋转编码器 (R1) 基于 MSP430 微控制器的这种电路的控制部分

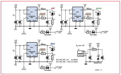
图 4 由三个配置为恒定电流源的开关调节器和一个使用分立组件构建的 3.3V 稳定电源组成的电路部分
实际电路该电路的核心(请参见图 3和图 4)为一个 MSP430F2131 微控制器。对它进行编程,以使其起到一个三重 PWM 生成器的作用,并 从旋转编码器 (R1) 读取数值。编码器值用于对一个包含所有红色、绿色和蓝色 LED 脉冲间隔比值的查寻表编索引。然后,相应的 PWM 信号就会出现在接近 122Hz 频率时的输出引脚 TA0、TA1 和 TA2 上。该信号的强度足以确保 LED 不会出现闪烁,因为眼睛将 单个光脉冲平滑成了一个平均可感知强度值。
使用小信号二极管(D13、D23 和 D33)耦合 PWM 信号。当 PWM 信号较高时,其会超过相应开关调节器的正常误差信号输入,其 具有一个 600 mV 的极限电压电平。这就是说,PWM 信号的高电平会迫使 LED 熄灭。当 PWM 信号最终降低时,该调节器再次启动 ,同时 LED 亮起。整个电路均由一个经过调节的 5V 1 A DC 电源适配器供电。使用一个电阻和一个齐纳二极管构建的简单稳压器将 5V 电平降低至 3.3V,以用于 MSP430 微控制器。
该电路可以构建在如图 5 所示的印刷电路板上。有三种版本的电路板,它们之间的区别仅在于占地面积和 LED 连接排列的不同 。这就允许使用不同类型的 LED,在部件列表中列举出了一些可供选择的 LED。
散热图在高功耗 LED 的性能中,工作温度是一个重要的参数,其会给工作寿命、正向电压、输出波长甚至是设备的亮度带来很大影 响。LED 的工作温度越高,其预期寿命就越短。考虑到这一因素,我们选择的实验印刷电路板尺寸,要能够允许将 SK477100 型散热 片(由 Fischer Elektronik 制造)安装到使用双面粘合热传输材料的电路板背面。在满功率下运行时,这可以将 LED 的温度从 61 °C(无 散热片)降低至 54 °C(有散热片)。该散热片还有助于加速印刷电路板区域上的热量耗散。
为了制作一幅示例散热图,我们将电路板和 Cree 公司的 LED 组装在一起。图 6 生动地显示了结果,从而描述出了无散热片(图 左侧)和有散热片(图右侧)时 LED 的温度情况。
软件本应用中 MSP430 软件的源代码可以从 Elektor 网站上下载。该代码以包括“MSP430F21x2.h”报头文件作为开始,该文件包含了所 有控制寄存器名称以及 MSP430 中可用控制比特的定义。接下来,颜色表的长度就被定义了出来。这里需要注意的是, “LED_TabLength”的值实际上被设定为四倍\表长度。然后,按照颜色表本身,为每一个单独的 LED 使用一个单独的阵列。指示器 “LEDptr”被用于从单个颜色表阵列中读取所有三个输出的相应 PWM 脉冲间隔比设置:也可以参见文本框“颜色表”。
微控制器在函数“main()”的开始便被初始化。看门狗定时器被关闭,可调系统时钟的校准值被加载,定时器 A 模块得到配置,同 时多元输入和输出均被适当地初始化。主环路由两个“while”块组成。在第一个“while”块中,颜色表指示器 LEDptr 增加,其将导致 PWM 脉冲间隔不断变化,并由此生成不同的颜色。使用两个嵌套的“for”环路来对这些颜色变化的总时间进行控制。第一个“while”环 路运行到旋转编码报告其输出中出现变化为止。然后,第二个被写成一个无限环路的“while”块接过控制权:它根据旋转编码被转换 的方向来增强或衰减颜色表指示器。
光明的未来印刷电路板允许实施更多的功能,例如:专门针对 TI eZ430-RF2500 射频模块的芯片 (socket)。eZ430-RF2500 套件由两个射频模块 供电。(通过在射频模块的微控制器上使用测试引脚),其中的一个模块可以适用于旋转编码器,从而创建一个到 LED 电路板的无 线链路。
这里所说的电路板主要用于实验和评估。由于可以获得 MSP430 源代码,因此我们可以对其进行修改以用于其他项目。我们还 可以在其他一些应用中运用开关调节器:希望您能乐在其中!

图 5 用于构建图 3 和图 4 中电路的印制电路板。有三个不同版本供您下载,以支持不同类型的 LED。

图 6 和 Cree 公司的 LED 一起组装的电路板散热图。左侧:无散热片;右侧:有散热片。
欢迎分享,转载请注明来源:内存溢出
微信扫一扫
支付宝扫一扫
评论列表(0条)