
推挽电路在放大电路中经常会用到,它适用于低电压大电流的场合,广泛应用于功放电路和开关电源中。
什么是推挽电路?推挽电路(push-pull)就是两不同极性晶体管连接的输出电路。推挽电路采用两个参数相同的功率BJT管或MOSFET管,以推挽方式存在于电路中,各负责正负半周的波形放大任务,电路工作时,两只对称的功率开关管每次只有一个导通,所以导通损耗小效率高。推挽输出既可以向负载灌电流,也可以从负载抽取电流。如果输出级的有两个三极管,始终处于一个导通、一个截止的状态,也就是两个三级管推挽相连,这样的电路结构称为推拉式电路或图腾柱(Totem-pole)输出电路。
推挽电路的作用 在一般推挽电路中,比如输出级,电路的工作是,把输入信号放大。而完成电路工作,但一般推挽电路用同级性元件(晶体管或电子管)为了实现输出级元件轮流导通,必须激励大小相等,相位相反的两个信号,即所谓的倒相问题,完成倒相可用电路,可用电感原件(变压器)但这无不增加了电路的复杂性,可靠性。互补电路可克服用单极性原件出现的上述问题。电路工作时双极性原件轮流导通,亦可省去倒相或简化电路,这样电路的稳定性可相应提高。比如当输入信号为正时,双极性中的NPN管导通PNP由于极性自动截止,当电路输入信号为负时,PNP管导通NPN管截止。不管信号如何变化都能自动完成导通于截止而完成电路工作。推挽电路的优缺点
优点是:结构简单,开关变压器磁芯利用率高,推挽电路工作时,两只对称的功率开关管每次只有一个导通,所以导通损耗小。
缺点是:变压器带有中心抽头,而且开关管的承受电压较高;由于变压器原边漏感的存在,功率开关管关断的瞬间,漏源极会产生较大的电压尖峰,另外输入电流的纹波较大,因而输入滤波器的体积较大。
推挽电路工作原理在讲推挽电路工作原理之前,首先介绍功放的一些基本知识。从能量控制的观点看,功放电路和电压放大电路没有本质区别,但后者的要求是使负载得到不失真的电压信号,而前者的要求是获得一定的不失真的输出功率。在放大电路中,输入信号在整个周期内都有电流流过,称为甲类放大;如果只有大半个周期有电流流过,称为甲乙类放大;如果只有半个周期电流流过,称为乙类放大。

如果输出级的有两个三极管,始终处于一个导通、一个截止的状态,也就是两个三级管推挽相连,这样的电路结构称为推拉式电路或图腾柱(Totem-pole)输出电路。
当输出低电平时,也就是下级负载门输入低电平时,输出端的电流将是下级门灌入T4;当输出高电平时,也就是下级负载门输入高电平时,输出端的电流将是下级门从本级电源经 T3、D1 拉出。这样一来,输出高低电平时,T3 一路和 T4 一路将交替工作,从而减低了功耗,提高了每个管的承受能力。又由于不论走哪一路,管子导通电阻都很小,使 RC 常数很小,转变速度很快。因此,推拉式输出级既提高电路的负载能力,又提高开关速度。 推挽结构一般是指两个三极管分别受两互补信号的控制,总是在一个三极管导通的时候另一个截止。要实现线与需要用 OC(open collector)门电路。
四类互补推挽式功率放大电路分析
甲类工作状态晶体管存在问题 → 乙类工作状态晶体管管耗小效率高(但存在非线性,即交越失真) → 甲乙类工作状态晶体管(但存在功率管匹配异型困难) → 准互补对称放大电路(OCL) → 单电源互补功率放大电路(OTL) → 变压器耦合功率放大电路
1、互补对称式乙类功率放大电路1.结构
图9.1(a)所示电路采用两个NPN和PNP管各一只,且特性对称,组成互补对称式射极输出器。简称OCL电路,意为无输出耦合电容。

2.工作原理
静态时: u i =0 → I C2 = I C2 =0 (乙类工作状态) → u o =0 。
动态时: u i 》0 → VT2导通,VT3截止 → i o = i C2 ;
u i 《0 → VT3导通,VT2截止 → i o =− i C3 。
特点:
(1) I BQ 、 I CQ 等于零。
(2)两管均工作半个周期。
3.分析计算
(1)输出功率
由电路可知,输出电压 U o 变化范围为: 2( U CC − U ces )=2 I CM × R L
若忽略管子饱和压降 U ces ,则:
输出电流最大值 I CM = U CC R L
输出电压最大值 U CM = U CC
输出最大功率 P OM = I CM 2 × U CM 2 = U CC 2 R L × U CC 2 = U CC 2 2 R L
(2)直流电源供给的功率
因为两管各导通半个周期(不考虑失真),每个电源只提供半个周期的电流,且每管电流平均值为
I C = 1 2π ∫ 0 π i C2 d(ω t) = 1 2π ∫ 0 π I CM sin(ω t)d(ω t) = 1 2π U CC R L [ −cosω t ] 0 π = 1 2π U CC R L ×2= 1 π U CC R L
所以,总功率为 P V =2 I C U CC = 2 π U CC 2 R L
(3)效率
η= P OM P V = π 4 =78.5%
(4)晶体管耗散功率
2 P T = P V − P OM = 2 π U CC I CM − 1 2 U CC I CM = 2 U CC U CM π R L − U CM 2 2 R L
将上式对 U CM 求导并令其为零,得:
d P T d U CM = 2 U CC π R L − U CM R L =0
即 U CM = 2 π U CC ≈0.64 U CC
代入上式,可求得最大管耗
2 P T = 2 U CC π R L 2 U CC π − 1 2 R L ( 2 U CC π ) 2 = 4 π 2 U CC 2 2 R L = 4 π 2 P OM ≈0.4 P OM
4.缺点
电路存在交越失真。如图9.1(b)图所示,是由于三极管的死区电压所造成,属非线性失真。
2、互补对称式甲乙类功率放大电路1.甲乙类双电源互补对称电路
(1)基本工作原理
图9.2(a)所示电路中除增加驱动级VT1管外,还增加了两只二极管VD1、VD2,目的是建立一定的直流偏置,偏置电压大于管子死区电压,以克服交越失真。此时管子工作于甲乙类状态。
静态:利用VT1基极电流在VD1、VD2的正向压降给VT1、VT3两管提供基极偏置电压,发射结电位分别为VD1、VD2的正向导通压降,致使两管处于微弱导通状态——甲乙类状态。
两管静态电流相等,负载上无静态电流,输出电压 U o =0 。
动态:当有交流信号输入时,VD1和VD2的交流电阻很小,可视为短路,从而保证两管基极输入信号幅度基本相等。两管轮流工作, i C2 、 i C3 波形如图9.2(b)所示,因为负载电流为两者之差,反相相加后得到的, i o 波形如图9.2(b)所示,明显改善了交越失真。

(2)分析计算
在忽略VT2、VT3管的饱和压降时,该电路的最大输出功率和效率与乙类相同。
(3)电路存在问题
第一:当要求输出功率较大时,要求推动功率管的基极电流也要很大,而由于功放管的 β 不会很大,所以驱动级VT1要提供大电流难以做到。
第二:两只大功率异型管的的配对比较困难,难以做到特性对称。
2.准互补对称式功率放大电路
为解决上述问题,可以增加复合管VT2、VT4 → 代替VT2;VT3、VT5 → 代替VT3。这样,既扩大了电流驱动能力,同时也利用同类型的VT4、VT5作为输出管,较好地实现了特性匹配的目的。如图9.3所示。

3.单电源互补对称式功率放大电路(OTL)
实际电路中,如收音机、扩音机中,常采用单电源供电。单电源供电常采用变压器耦合,这里省略了变压器,称为无输出变压器。简称OTL电路,如图9.4所示。
(1)基本工作原理
静态:因两管对称,VT2、VT3两管发射极e的电位 U E = 1 2 U CC ,负载无电流。
动态: u i 》0 → VT2导通,VT3截止 → 对负载供电,并对 C 充电; u i 《0 → VT3导通,VT2截止 → 电容 C 通过VT3、 R L 放电维持负半周电流(电容 C 相当于电源)。
注意:应选择足够大的电容C,以维持其上电压基本不变,保证负载上得到的交流信号正负半周对称。
(2)分析计算
同OCL电路分析相同,不同之处只要将式中的 U CC 改为 1 2 U CC 即可,得:
P OM = 1 8 U CC 2 R L
P V = 1 2π U CC 2 R L
η= P OM P V = π 4 =78.5%
(3)存在问题
在图9.4 中,当e点电位升高时,b点电位基本不变,VT2管基极电流减小,负载电流减小,使得输出电压正方向变化的幅度受到限制,远小于 1 2 U CC 。

4.自举电路
增加电容 C 3 和电阻 R 3 ,如图9.5所示,靠电路本身抬高 p 点电位,原理如下: u p = U CC − I C1 R 3 u e = 1 2 U CC U C3 = u p − u e }⇒ U C3 = 1 2 U CC − I C1 R 3
若电容 C 3 足够大,充电后 U C3 基本不变,为一常数。
由于 u p = U C3 + u e
显然 u e ↑ → u p ↑
即e点电位升高 → p点电位随之升高 → VT2充分导通 → 保证负载两端有足够大的电压变化量。
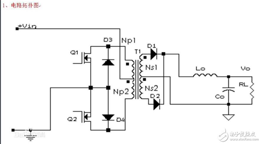
3、变压器耦合推挽功率放大电路前述电路,虽各有特色,但在负载RL过大或过小时,对负载管的耐压或耐流值要求过高,通常的解决办法就是利用变压器将实际的负载变换成最佳负载,实现阻抗匹配,电路如图9.6所示。

1.工作原理
静态时: u i =0 → i C1 、 i C2 均为0 → u 0 =0 。
动态时: u i 》0 → VT1导通,VT2截止 → i o = i C1 ; VT2导通,VT1截止 → i o = i C2 。
通过变压器Tr2将两个半周合成为一个完整的正弦波,并通过变比 n ,将 R L 变成 n 2 R L ,以实现阻抗匹配。
2.分析计算
输出功率为:
P OM = U CC n R L
其中 n= N 1 N 2
N 1 ——变压器Tr2原边绕组匝数的一半
N 2 ——Tr2副边绕组匝数
总输出效率为:
η ′ = η Tr η
其中 η Tr ——变压器效率
η ——晶体管输出效率
3.优点:可方便实现阻抗匹配,获得最佳负载。
缺点:体积大、效率低、频率特性差,且不易集成。
常用于要求输出较大功率较大的情况。

图9.7(a)示电路为国产通用型集成功率放大器5G31,其中主要环节有:
(1)前置放大级(输入级)——VT1 、VT2和电阻 R 1 、 R 2 、 R 3 、 R 4 、 R 5 、 R F1 和 R F2 等组成单入、单出的差放电路。
(2)中间放大级——由三极管VT3和VT4组成。VT3为VT4的偏置管,对信号进行二次放大。
(3)推动级——VT5、VT6、VT7、VT8和 R 7 构成。VT5、VT6、VT7具有温度补偿作用,可稳定输出级静态电流,并为输出级通过适当偏置以消除交越失真。
(4)功率放大级——复合管VT9、VT10为NPN管,复合管VT11、VT12和VT13为PNP管,共同构成互补输出级,为准互补甲乙类功率放大电路。
5G31实际应用电路和外部接线如图9.7(b)所示。

推挽电路(一)乙类双电源互补对称电路
如下图,两晶体管分别为NPN管和PNP管,由于它们的特性相近,故称为互补对称管。静态时,两管的ICQ=0;有输入信号时,两管轮流导通,NPN在正半周导通(左图),PNP在负半周导通(右图),从而相互补充,使得始终有电流流过负载。既避免了输出波形的严重失真,又提高了电路的效率。由于两管互补对方的不足,工作性能对称, 所以这种电路通常称为互补对称电路。

推挽电路(互补型电路),用两个参数相同的叁极管或MOSFET,以推挽方式存在于电路中,各负责正负半周的波形放大任务。功放的输出级有两个“臂”(两组放大元件),一个“臂”的电流增加时,另一个“臂”的电流则减小,二者的状态轮流转换。对负载而言,好象是一个“臂”在推,一个“臂”在拉,共同完成电流输出任务。如果输出级的有两个叁极管,始终处于一个导通、一个截止的状态,也就是两个叁级管推挽相连,这样的电路结构称为推拉式电路或图腾柱(Totem- pole)输出电路。
推挽电路原理图(二)

推挽电路原理图(三)
本电路图是利用CMOS反相器4049作TDA4700输出信号的反相级和晶体管T1、T2的驱动级,三个反相器并联有两个输出端分别加到推挽电路的两个晶体管基极上。如下图所示。

推挽电路原理图(四)

欢迎分享,转载请注明来源:内存溢出
微信扫一扫
支付宝扫一扫
评论列表(0条)